2020年互联网+汽车物流行业政策动向现状分析 政策利好趋势明显
互联网+汽车物流得到规划指导支持
汽车物流是指汽车产业链上原材料、零部件、整车以及售后配件在各个环节之间的实体流动过程。与汽车产业链相对应,汽车物流包括上游的汽车零部件物流、中游的整车物流、下游的汽车售后备件物流三个主要环节,而广义的汽车物流还包括废旧汽车回收物流环节、二手车物流环节等。可知汽车物流产业链相对较长,也较为复杂,使得汽车物流的成本较高。“互联网+汽车物流”的实质,就是要将互联网的思维模式贯穿到汽车物流产业链的各个环节,并在这个过程中降低成本,创造价值。
互联网+汽车物流得到政府各部门规划上的支持与指导。国务院自2014年发布《物流业发展中长期规划(2014-2020年)》,指出要加快推进交通运输物流公共信息平台发展。2019年7月,交通运输部《数字交通发展规划纲要》指出,到2025年,第五代移动通信(5G)等公网和新一代卫星通信系统初步实现行业应用。交通运输大数据应用水平大幅提升,出行信息服务全程覆盖,物流服务平台化和一体化进入新阶段。交通与汽车、通信、互联网服务等产业深度融合。
互联网+汽车物流得到政策指导支持
在汽车零部件和整车物流政策方面,国家在进出口方面减少抽检程序,一定程度有利于汽车零部件进口,促进汽车零部件物流发展。对于汽车物流规范,《汽车整车物流多式联运设施设备配置要求》(征求意见稿),《汽车制造零部件物流运输标签规范》(征求意见稿)相继出台,推动汽车物流行业规范发展。
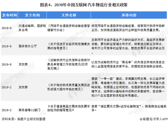
针对汽车物流的互联网化,各部门相继给予政策支持与监管并行举措。2019年9月,交通运输部、国家税务总局发布《网络平台道路货物运输经营管理暂行办法》,明确指出鼓励发展网络货运,促进物流资源集约整合、高效利用。鼓励网络货运经营者利用大数据、云计算、卫星定位、人工智能等技术整合资源,应用多式联运、甩挂运输和共同配送等运输组织模式,实现规模化、集约化运输生产。2019年2月,围绕“一带一路”建设等重大战略实施,依据国土空间规划,在国家物流骨干网络的关键节点,选择部分基础条件成熟的承载城市,启动第一批15个左右国家物流枢纽布局建设。
在税收方面,国家政策对于汽车行业给予较大支持。2020年4月,《关于二手车经销有关增值税政策的公告》指出,自2020年5月1日,二手车经销减按0.5%征收增值税。二手车税收的减征将有利于二手车销售,推动二手车汽车物流发展。《关于开展网络平台道路货物运输企业代开增值税专用发票试点工作的通知》指出以4.5吨及以下普通货运车辆从事普通道路货物运输经营的,无须取得运输经营许可证和道路运输证,一系列税收和程序便利化政策推动网络平台道路货物运输企业发展。
从我国出台的物流行业相关发展政策和发展规划来看,汽车物流行业从税收优惠、技术引导、行业标准、进出口等政策面得到支持。党中央国务院也高度重视道路货运和推进“互联网+”物流新业态发展工作,国家领导人多次对“互联网+物流”作出重要批示指示。
整体而言,互联网+汽车物流行业政策方面利好趋势明显,国家从行业标准进行规范,有利于行业健康规范发展;从税收方面对汽车产业进行推动,有利于汽车物流发展。对于汽车物流行业来说,目前国内的政策环境对于互联网+汽车物流产业未来发展方向、技术研发活跃度等均利好。
以上数据来源于前瞻产业研究院《中国互联网+汽车物流行业商业模式创新与投资机会深度研究报告》,同时前瞻产业研究院提供产业大数据、产业规划、产业申报、产业园区规划、产业招商引资等解决方案。
上一篇: 没有了








